咨询热线:
028-85571596
15982007121 13608216623
网站首页
走进美亿
公司简介
组织机构
资质荣誉
企业文化
招贤纳士
公司历程
业务范围
项目策划
项目包装
项目审批
项目筹备
项目实施
项目验收
项目运维
案例中心
强华设计
全过程咨询
安全咨询
工程咨询
环境咨询
水保咨询
项目管理咨询
美亿国环职评
开云(中国)
公司动态
行业资讯
联系我们
开云(中国)
公司动态
行业资讯
开云(中国)
您的当前位置:
网站首页
> 开云(中国) >
行业资讯
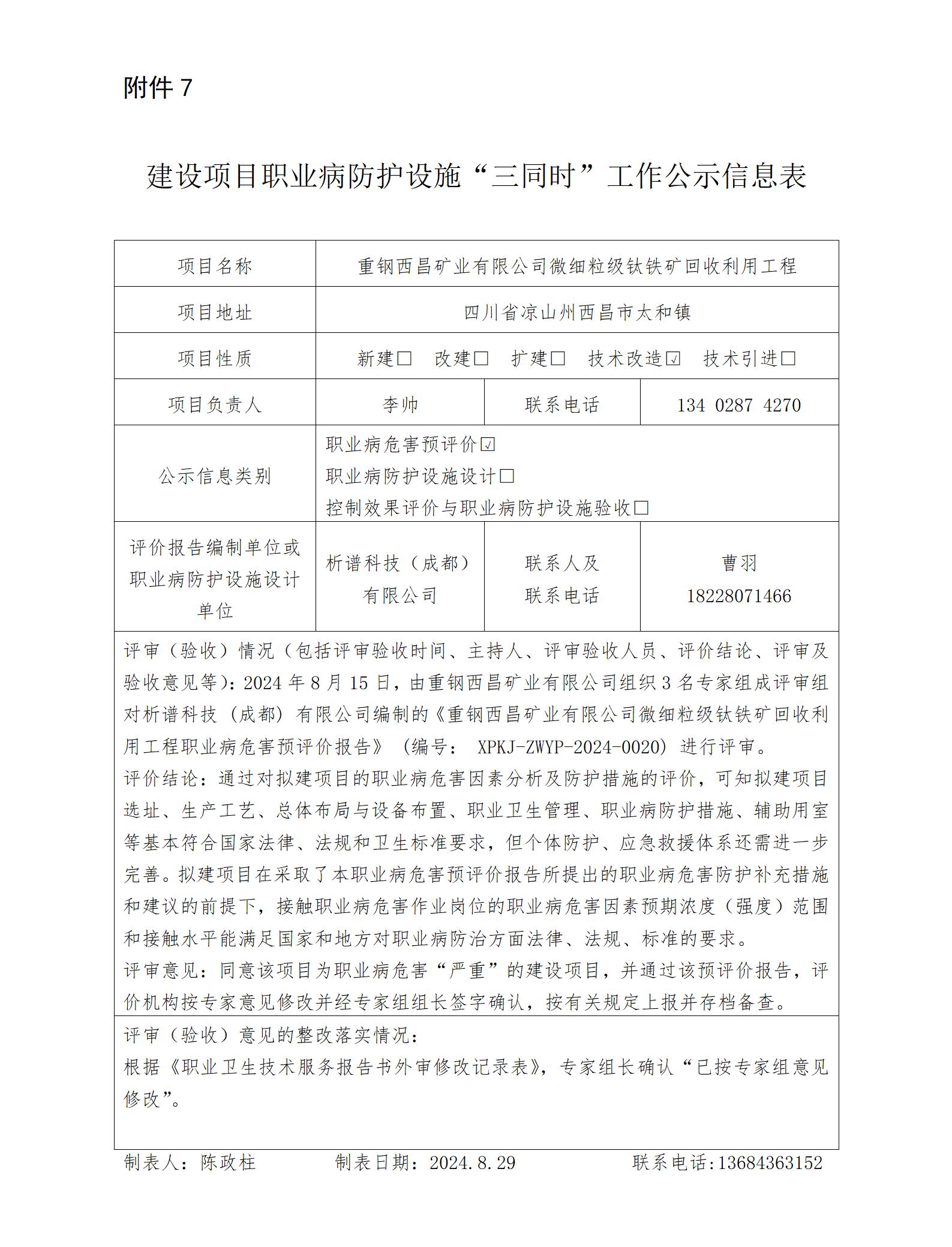
重钢西昌矿业有限公司微细粒级钛铁矿回收利用工程-建设项目职业病防护设施“三同时”工作公示信息表
发布时间:2025-02-12 14:36:44
上一篇:一文读懂建设项目全过程工程咨询基本流程
下一篇:重钢西昌矿业有限公司微细粒级钛铁矿回收利用工程-建设项目职业病防护设施“三同时”工作公示信息表
明发体育(电子)股份有限公司
|
开云app官方在线入口_开云(中国)
|
万象城网页版-万象城(中国)官方
|
kaiyun开云手机入口-kaiyun开云(中国)
|
ky体育(中国)官方网站
|
华体网页版页面登录_华体(中国)
|
开云官方网页版官网_开云(中国)
|
万象城平台-万象城(中国)
|
开云手机站登录入口-开云online(中国)
|